智通财经APP获悉,据港交所1月30日披露,江苏中鑫家居新材料股份无限公司(简称:中鑫家居)向港交所从板递交上市申请,农银国际为其独家保荐人。按照弗若斯特沙利文的材料,按2024年全球PVC地板发卖面积计,中鑫家居正在中国PVC地板出口制制商中排名第八,市场份额为0。61%,按2024年全球SPC地板发卖面积计,公司正在中国PVC地板出口制制商中排名第一,市场份额为1。02%。
招股书显示,中鑫家居是中国具优良声誉的PVC地板出口制制商,正在SPC地板范畴居领先地位。做为一家具有近20年行业经验的分析性地板出口制制商,公司努力于为全球客户供给高质量的PVC地板产物,专注于产物立异、智能制制及全球营业拓展。中鑫家居设想、开辟、制制及出口PVC地板产物。公司的PVC地板产物包罗SPC、LVT及WPC地板产物。公司的焦点产物SPC地板具有优异的防水防潮性、高耐火阻燃性及安拆便利等特点。公司的产物已通过美国FloorScore认证。此外,公司已取得ISO9001国际质量办理系统认证、ISO14001国际办理系统认证、欧盟CE认证、EPD碳排放认证以及中国标记产物认证。中鑫家居次要采用ODM模式,为海外出名建材品牌及零售商供给涵盖定制化的产物设想、开辟及制制办事、清关及物流办事的一坐式处理方案,并成立持久营业关系。公司的产物正在国际市场广受欢送,客户遍及全球,笼盖中国、欧洲、美国及其他国度和地域。于2023年及2024年以及截至2025年9月30日止九个月,公司的海外收入别离占总收入的96。0%、97。9%及99。4%,而来自美国市场的收入则别离占总收入的79。6%、68。5%及81。2%,表现了公司的全球营业结构。为中国“一带一”及制制业出海的政策导向,并顺应国际商业款式的变化,公司于2023年计谋性地正在越南成立出产。该建建面积为53,000平方米。越南出产于2023年7月起头运营,其24条出产线均配备先辈设备。越南出产的估量年产能为24。1百万平方米。越南出产的产物次要出口至美国及欧洲。此外,公司正正在越南扶植第二个出产,包罗一栋建建面积为17,000平方米的厂房及8条出产线百万平方米。第二个越南出产估计将于2026年建成并投入运营。再者,公司位于中国常州市的出产成立于2008年,厂房建建面积为108,600平方米,具有24条出产线日,常州出产的年产能为27。8百万平方米。常州出产次要供应欧洲、及东南亚市场,目前正正在进行转型以支撑公司正在其他地域的将来成长打算。公司正在地板行业较早设立海外出产,使公司堆集了丰硕的跨区域产能结构经验,可以或许矫捷调配出产资本,高效应对分歧市场对产物原产地要求的变化,从而加强供应链韧性及市场所作力。中鑫家居的立异专注于优化出产流程及产物本身。于往绩记实期间,公司发生的研发开支总额达人平易近币93。6百万元。公司已取南京林业大学成立合做关系,该校传授担任本公司的持久手艺参谋。此外,公司取中国林业科学研究院木材工业研究所结合成立了博士后工做坐。公司已开辟出Comfort Core手艺,该手艺提拔公司地板产物的降噪结果。此外,公司努力于智能制制,持续引进先辈设备及系统。公司已正在出产设备摆设从动化、智能化的MES,极大地提高了出产效率及质量节制程度。截至2025年9月30日,公司具有68项取地板产物相关的专利,并被认定为国度高新手艺企业、中国地板十大品牌、江苏省专精特新中小企业、江苏省认定的“同线同标同质”企业以及江苏省林业龙头企业。
于2023年度、2024年度、2024年截至9月30日止九个月、2025年截至9月30日止九个月,公司实现收入别离约14。22亿元(人平易近币,下同)、9。72亿元、6。73亿元、9。60亿元。于2023年度、2024年度、2024年截至9月30日止九个月、2025年截至9月30日止九个月,公司录得毛利别离约3。69亿元、2。16亿元、1。26亿元、2。04亿元,对应毛利率别离为26。0%、22。3%、18。8%、21。3%。于2023年度、2024年度、2024年截至9月30日止九个月、2025年截至9月30日止九个月,公司录得年度╱期间利润别离约1。25亿元、5271。7万元、1303。5万元、7405。4万元。按材料划分,地板大致可分为三大类。第一类为PVC地板,利用PVC树脂连系填料和添加剂制制,次要特点包罗防水、耐磨及易于安拆,可进一步细分为SPC地板、WPC地板以及LVT地板。第二类为木质地板,以天然木材或动物纤维为焦点基材,包罗保留天然木纹和质感的实木地板及实木复合地板,以及兼具木质外不雅和更高硬度的竹纤维地板。第三类为其他地板,为特定功能使用而设想,包罗以高密度板为芯材的层压或复合地板(特点是密度高及承沉不变性强),以及橡胶地板(特点是防滑、减震和耐化学性)。2020年至2024年,全球地板行业制制收入由约人平易近币3,205亿元增加至人平易近币3,940亿元,复合年增加率为5。3%。同期,聚氯乙烯地板收入由约人平易近币1,253亿元增加至人平易近币1,737亿元,复合年增加率达8。5%,大幅高于木地板及其他地板类别。木地板收入从约人平易近币1,365亿元增加至人平易近币1,529亿元,复合年增加率为2。9%,而其他地板产物收入从约人平易近币586亿元增加至人平易近币674亿元,复合年增加率为3。6%。瞻望2024年至2029年,全球地板行业制制收入估计将由约人平易近币3,940亿元增加至人平易近币4,982亿元,全体复合年增加率为4。8%。此中,聚氯乙烯地板估计将连结最快的增加势头,估计复合年增加率为7。6%,而木地板及其他地板产物的复合年增加率别离为2。5%及2。1%。受惠于其防水、耐用和易于安拆的劣势,并正在预测期内连结环节增加动力。
于2020年至2024年,全球PVC地板行业的制制收入从约人平易近币1,253亿元添加至约人平易近币1,737亿元,复合年增加率达8。5%。同期,东亚从约人平易近币522亿元添加至约人平易近币642亿元,复合年增加率为5。3%;东南亚从约人平易近币296亿元扩大至约人平易近币543亿元,复合年增加率达16。3%,增速位居全球各区域之首;从约人平易近币139亿元添加至约人平易近币168亿元,复合年增加率为4。8%;欧洲从约人平易近币164亿元添加至约人平易近币226亿元,复合年增加率对应为8。4%。其他地域从约人平易近币133亿元添加至约人平易近币159亿元,复合年增加率为4。0%。瞻望2024年至2029年,全球PVC地板行业制制收入估计将从约人平易近币1,737亿元添加至约人平易近币2,502亿元,全体复合年增加率估计为7。6%。东南亚估计仍将是增加最快的区域,复合年增加率估计达11。7%,制制收入将从约人平易近币543亿元添加至约人平易近币942亿元。这一优异表示次要得益于该地域的供给侧扩张及出产能力的提拔。提高了当地正在挤出成型、概况处置、锁扣成型等环节工序的产出。同时,东南亚受益于相对有合作力的制形成本、不竭强化的工业园区和出口加工根本设备,以及物流连通性的改善,从而加强了其衔接出口导向型订单和为海外市场供给合约制制办事的能力。跟着上下逛配套能力持续成熟,包罗原材料和添加剂更高效的采购,以及交付取质量办理的改善,东南亚无望进一步巩固其做为PVC地板规模化制制的地位。欧洲和其他区域的复合年增加率估计别离为6。7%及7。4%,而东亚和估计将连结较为暖和的增加,别离为4。8%及4。5%。总体而言,新兴市场的持续需求估计仍将是全球PVC地板行业增加的环节驱动力。
SPC地板的市场规模由约人平易近币611亿元增加至人平易近币918亿元,复合年增加率为10。7%,成为次要产物类别中增加最快的细分市场。同期,LVT地板的市场规模由约人平易近币459亿元增加至人平易近币570亿元,复合年增加率为7。9%,而WPC地板的市场规模由约人平易近币184亿元扩大至人平易近币249亿元,复合年增加率为5。6%。瞻望将来,SPC地板估计将连结最强劲的增加势头,估计复合年增加率为9。1%,其市场规模估计将增加至约人平易近币1,422亿元。LVT和WPC地板估计将别离以7。0%及5。1%的复合年增加率稳步扩张。SPC地板估计将继续连结领先劣势,此次要源于其正在通用PVC地板长处根本上,进一步强化了环节利用机能,包罗优异的防水防潮性、高耐火阻燃性以及便利的安拆特征,从而正在平安性、耐用性和安拆效率方面更好地满脚室第取贸易项目使用中的多场景需求。此外,跟着海外市场对室内空气质量和产物合规性日益注沉,获得FloorScore等认证的SPC产物更易进入支流渠道并实现更广的发卖笼盖,从而支撑其更快渗入和市场扩张。跟着这些机能劣势持续鞭策使用场景的拓展,SPC地板无望正在全体PVC地板市场中进一步提拔其收入贡献,并继续成为行业的焦点增加动力。
公司的董事会由九名董事构成,包罗六名施行董事及三名非施行董事。董事会担任办理及运营公司的营业,并对公司营业的办理及运营具有一般,包罗厘定营业策略、施行股东会上通过的决议案,以及行使公司章程付与的其他、本能机能及职责。董事会亦担任制定及检讨公司相关内部节制及恪守法令及监管方面的政策及实践。
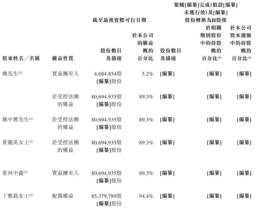
姚怯先生、姚中兴先生及黄丽英密斯通过常州中鑫持股89。3%;姚怯先生间接持股5。2%;杭承先生持股3。6%;姚鋆密斯持股1。9%。截至最初现实可行日期,常州中鑫别离由姚先生、姚中兴先生及黄丽英密斯具有73。2%、11。6%及15。2%的权益。因而,(i)姚先生、姚中兴先生及黄丽英密斯各自被视为于常州中鑫持有的股份中具有权益;及(ii)姚先生的配头丁雅钦密斯被视为于姚先生及常州中鑫持有的股份中具有权益。
公司法令参谋:相关法令:汉坤律师事务所无限法令义务合股;相关:德恒律师事务所;相关美法律王法公法律:Han Kun LLP;相关新加坡法令:Donaldson & Burkinshaw LLP;相关越南法令:DFDL Vietnam Law Company Limited。